清算范围:
列入了《关于公布可再生能源电价附加资金补助目录》第一批——第六批 内的可再生能源并网发电项目、接网工程项目和公共独立系统。
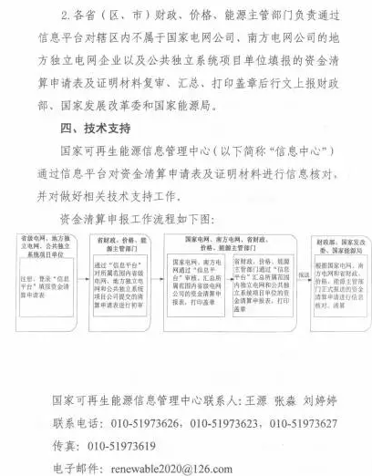
清算方式:
通过“可再生能源发电项目信息管理平台”开展。国家电网公司、南方电网公司组织进行。
通知原文件如下:




						
清算范围:
列入了《关于公布可再生能源电价附加资金补助目录》第一批——第六批 内的可再生能源并网发电项目、接网工程项目和公共独立系统。
清算方式:
通过“可再生能源发电项目信息管理平台”开展。国家电网公司、南方电网公司组织进行。
通知原文件如下:



